土木系公務員人気がなさすぎて終わる.30人の募集に対して受験者8人!最終合格者0人!

1 : 2026/04/25(土) 03:22:33.383 ID:z5CVFZ.pf
レス1番の画像1
2 : 2026/04/25(土) 03:22:44.785 ID:z5CVFZ.pf
お前らも多分ワンチャン受かるぞ
3 : 2026/04/25(土) 03:23:31.124 ID:SC2sJe0ly
昔は建築学科といえば土木やったんだがな
4 : 2026/04/25(土) 03:23:42.673 ID:emSCqLA1r
土木はちょっとね
5 : 2026/04/25(土) 03:23:46.999 ID:pkFeD1pIz
どこだよ
7 : 2026/04/25(土) 03:24:37.463 ID:z5CVFZ.pf
>>5
宮城県庁🥺
6 : 2026/04/25(土) 03:24:30.014 ID:NTvpjZgWG
車乗り回してあちこち駆けずり回るんか?
17 : 2026/04/25(土) 03:31:44.363 ID:z5CVFZ.pf
>>6
それもやるしダムの管理人みたいな現業みたいなのもやるし
公共事業の発注とか積算とか施工監理の仕事を
数年おきにジョブローテーションでやる
26 : 2026/04/25(土) 03:41:28.817 ID:NTvpjZgWG
>>17
大変やなあ
9 : 2026/04/25(土) 03:26:18.073 ID:z5CVFZ.pf
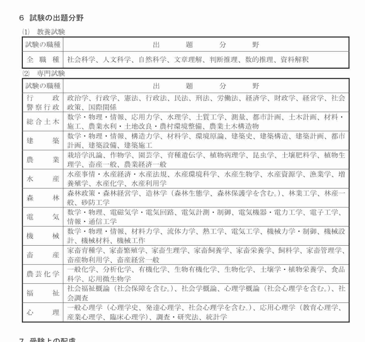
出題範囲と過去問

レス9番の画像1

多分高校物理の素養があれば1~2ヶ月くらいで足切りはいけるんちゃうかな

10 : 2026/04/25(土) 03:26:53.987 ID:Bib0SixnH
上手くいけば談合に乗っかれるのに
11 : 2026/04/25(土) 03:26:54.397 ID:HnY02VtId
2次試験一人しか受けてなくてしかも落ちてるやん
よっぽどヤバイやつなんか?
12 : 2026/04/25(土) 03:27:13.909 ID:WdH.7vC9A
ヤベー奴しか受けてないのか?
13 : 2026/04/25(土) 03:28:18.372 ID:z5CVFZ.pf
>>11
>>12
筆記試験8人受けて4人合格しても
結局2次試験受けてるのは1人しかおらんな
だから3人は辞退したんやろな
14 : 2026/04/25(土) 03:28:53.708 ID:7BwGJdJl7
終わりだよこの国
15 : 2026/04/25(土) 03:28:57.448 ID:3RCSGEF6h
現場監督みたいなもんやからな
16 : 2026/04/25(土) 03:29:27.808 ID:Nfg9TTwiw
入れ墨ある中卒でも採用せな誰もやらんやろ
18 : 2026/04/25(土) 03:32:18.144 ID:qj7Q4mf1W
理系が少ない
19 : 2026/04/25(土) 03:32:41.122 ID:owklCCeRc
この時代にわざわざ土木やりたがる人は珍しいよね
21 : 2026/04/25(土) 03:35:52.822 ID:z5CVFZ.pf
>>18
>>19
土木工学科の進路

レス21番の画像1
20 : 2026/04/25(土) 03:34:37.699 ID:U/sY5zZt5
たまに事故で死ぬニュース見るんやが
22 : 2026/04/25(土) 03:36:04.632 ID:z5CVFZ.pf
>>20
そら死ぬときは死ぬよ
23 : 2026/04/25(土) 03:36:10.332 ID:sWMJR80Un
公務員で土木とかやらんやろ
二次試験受けたやつ是が非でも採用しときゃええのに
相当やばかったんか?
24 : 2026/04/25(土) 03:37:36.714 ID:zr3jq61Lx
2次で落とすの鬼畜やろ
25 : 2026/04/25(土) 03:37:45.252 ID:TExL3vR60
最終合格0人の超難関やんけ
27 : 2026/04/25(土) 03:43:57.682 ID:wDQQ3DXua
何で人足りないのに合格者出さないんだよ
29 : 2026/04/25(土) 03:48:39.055 ID:A9du66e5O
情報系の枠ってないんやな
普通の行政採用なんか
30 : 2026/04/25(土) 03:50:15.330 ID:eGINUCgVB
教師とかいうロリコンの夢の職は大人気なのに
31 : 2026/04/25(土) 03:50:32.285 ID:GBJ7Tiaub
ワイ文系ニートでもいけるか?
33 : 2026/04/25(土) 03:56:13.777 ID:z5CVFZ.pf
>>31
学部の制限とかは基本的にないから
筆記試験が受かれば一次試験は突破できる
別の自治体では文系から土木系公務員採用された例はあるからまぁひ

レス33番の画像1

2級土木施工管理あたりはあるといいかも

34 : 2026/04/25(土) 04:00:14.574 ID:OOnocCj/D
やってること泥臭そうだし
35 : 2026/04/25(土) 04:03:34.373 ID:G45eYxs7Y
土木施工管理技士って理系じゃないと取れへん資格ちゃうか
37 : 2026/04/25(土) 04:08:59.777 ID:z5CVFZ.pf
>>35
一次試験合格だけでも履歴書にはかける
36 : 2026/04/25(土) 04:08:57.027 ID:8N99Y7sl6
除草作業やら簡単な保守は事務職にも回ってくる
38 : 2026/04/25(土) 04:12:39.163 ID:qUee5Gu7y
外部委託進んでる

コメント

タイトルとURLをコピーしました