土木系公務員人気がなさすぎて終わる.30人の募集に対して受験者8人!最終合格者0人!

1 : 2026/04/26(日) 16:51:57.998 ID:Q0B/943jS
レス1番の画像1
2 : 2026/04/26(日) 16:52:42.105 ID:BCGAhFaKo
不合格の8人はなんなんだよ
チンパンジーか何かか
12 : 2026/04/26(日) 16:57:11.890 ID:Q0B/943jS
>>2
一次試験には四人合格してるぞ
そのうち二次試験(面接)を受けたのが1人で
その一人が落ちただけ
17 : 2026/04/26(日) 17:00:43.192 ID:BCGAhFaKo
>>12
あと面接だけやのに3人逃げたんか
面接で落ちる1人もなんなんや歯抜けかよ
29 : 2026/04/26(日) 17:07:50.255 ID:Bux0Zf7w2
>>17
面接でまともじゃなかったらそりゃ落とすだろ
馬鹿か?
41 : 2026/04/26(日) 17:12:54.133 ID:BCGAhFaKo
>>29
黙れハゲ
3 : 2026/04/26(日) 16:53:24.817 ID:oiSg1roe4
土木言うても理系の問題でるから難しいんやろ
4 : 2026/04/26(日) 16:53:26.093 ID:zvqKajhtw
どこの自治体?
9 : 2026/04/26(日) 16:55:23.740 ID:Q0B/943jS
>>4
宮城県庁
5 : 2026/04/26(日) 16:53:57.368 ID:09kBd0mYw
定員割れなのに全滅で草
6 : 2026/04/26(日) 16:54:54.300 ID:Q0B/943jS
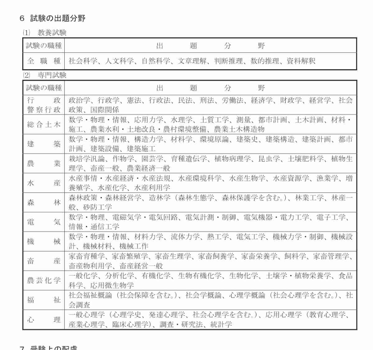
専門科目の出題範囲はたったの
数学、物理、情報(おそらく大学教養レベル)、構造力学、材料学、地質力学、測量学、都市計画、土木施工、材料施工、農業水理、土地改良、農業環境整備、農業土木構造物
だけや

レス6番の画像1
35 : 2026/04/26(日) 17:10:51.977 ID:oiSg1roe4
>>6
単純に疑問なんやがドカタやるのにこの知識必要か?
39 : 2026/04/26(日) 17:11:52.536 ID:dQHoNJUii
>>35
お前程度の知能にはそう見えるかも知れんね
きっと建設と建築の違いもわからんのだろう
42 : 2026/04/26(日) 17:13:32.421 ID:oiSg1roe4
>>39
黙れハゲ
ネットだからって調子乗んな
目の前にいたら普通にぶっ飛ばしてるw
7 : 2026/04/26(日) 16:55:07.209 ID:Q0B/943jS
うおおおお
8 : 2026/04/26(日) 16:55:13.129 ID:Q0B/943jS
お前らでもなれるぞ
10 : 2026/04/26(日) 16:56:40.674 ID:feKbaDqob
結構ムズいんやなかったっけ🫪
11 : 2026/04/26(日) 16:57:02.687 ID:NKa3tdpkD
割とエリートじゃないと無理やな
13 : 2026/04/26(日) 16:57:38.304 ID:bbDZ8YECI
行政でも3つくらい自治体受けたら受かる感じかな
今は公務員給料安すぎるしそんなもんやろな
14 : 2026/04/26(日) 16:59:04.122 ID:nOSDmpQz8
それでも取りたくなかった人材ってどんなんだよ
15 : 2026/04/26(日) 16:59:45.820 ID:5toDdGJr1
こういうところにこそ女子枠を作れよ
22 : 2026/04/26(日) 17:02:45.955 ID:ngfoRiuVf
>>15
公務員試験って昔から女子が有利やけど土木の場合そもそも受ける女がおらんのや
16 : 2026/04/26(日) 16:59:47.113 ID:Q0B/943jS
過去問はないけど
国家一般職と似たような問題が出るとしたらこんなもんやな

レス16番の画像1
18 : 2026/04/26(日) 17:02:04.483 ID:.3abaaBhT
末端に教えようにも教えられんな
19 : 2026/04/26(日) 17:02:16.987 ID:UhBpcNU3z
土木ってホワイトカラーとブルーカラーの悪いところどりだからな
やってたけどあんなん人がやるもんじゃない
20 : 2026/04/26(日) 17:02:44.527 ID:LJtKKdyXn
交通インフラか?どっち向いても大変やからな
21 : 2026/04/26(日) 17:02:44.958 ID:a1uaFQRph
技術系公務員って自分で設計することなんてほぼ無いんだから専門試験いらねえよ
既設の設備の更新工事だって同じような機械導入するだけだし
27 : 2026/04/26(日) 17:07:01.591 ID:RD03N88SR
>>21
道路ならガッツリ自分で考えて設計するで
200m程度の歩道やけどワイ去年やったし
32 : 2026/04/26(日) 17:08:50.430 ID:dQHoNJUii
>>27
ありえません
36 : 2026/04/26(日) 17:10:52.308 ID:RuXuilZfR
>>27
自治体ごとに技術職ってかなり幅あるよな
仕様書策定から発注してるところもあれば基本設計までは自分らでやるところもあるし
40 : 2026/04/26(日) 17:12:19.298 ID:dQHoNJUii
>>36
ないぞ
44 : 2026/04/26(日) 17:14:24.846 ID:RD03N88SR
>>40
エアプやん
46 : 2026/04/26(日) 17:15:12.195 ID:dQHoNJUii
>>44
基本設計って何?
計画?概略?予備?詳細?
仕様書策定って何?
特記仕様書までコンサルに書かせるの?
30 : 2026/04/26(日) 17:08:03.624 ID:7.yh.Wh0Q
>>21
CAD図面作ったりは割とするで
31 : 2026/04/26(日) 17:08:23.963 ID:stip7c0Q8
>>21
手を動かすことはないけど
業者の出してくるものの正否を判断できないとだめやん
33 : 2026/04/26(日) 17:09:35.216 ID:BM7bYkvOs
>>21
こういう奴がコンサルが描いたクソ図面そのまま発注して工事業者が苦労するんだよな
45 : 2026/04/26(日) 17:14:31.932 ID:hc4ogFXlY
>>21
電気職の友達はなんかCADで業務してたで
23 : 2026/04/26(日) 17:03:00.508 ID:hCBuqqpqo
2次でも落としてるのかよ
24 : 2026/04/26(日) 17:03:53.588 ID:BM7bYkvOs
土木系公務員って公務員の癖に忙しい割に民間より給料低いからな
25 : 2026/04/26(日) 17:04:35.755 ID:1ztnfT0Mn
今の日本のインフラ状態で土木系とか絶対やりたくねぇわ
26 : 2026/04/26(日) 17:05:24.055 ID:r6yiPJqjl
土木ってクッソムズいイメージしかないわ
34 : 2026/04/26(日) 17:09:41.289 ID:3Fnnm1dd3
そもそも土木系で公務員目指すメリットないやろ
民間の方が給与高いし、転勤なしでも民間のエリア限定職なればいいし
38 : 2026/04/26(日) 17:11:22.856 ID:7.yh.Wh0Q
>>34
それでもワイの頃は土木系(都市工学)の人は何割かは公務員になってたな
37 : 2026/04/26(日) 17:11:12.734 ID:dQHoNJUii
土木系は技術必要なうえに予算とも密接に絡んでるからかなりきついよ
コトが起きたら休み無しだし
給与テーブル変えてもらわんと誰も志望しないよ

コメント

タイトルとURLをコピーしました